April 3rd, Not abandoning 3D. Just got swept up in programming for a bit. Which will be beneficial because I am learning how to take 3D assets and place them into game and app (software) environments. I got paid yesterday so I purchased the sculpt+ app, it is VERY GOOD. and I think the developer(s) are pretty cool too. The purchase option is $13 or $19 and it says they both unlock it the same, which is a decent approach for those who can’t afford much. Its also not a monthly or yearly subscription and like I said before, it’s close to Zbrush! I’ll post some of the models I’m working on soon. Still getting comfortable with the ui.
March

Trying these three 3D apps to use when I am not home. They work well, going to check the exports when I get home. Sculpt+ is suprisingly close to zbrush.
29 Published my first model, using meshy Ai to help. It makes way too many vertices, even the low poly has errors. Once I am more fluid with Blender, I think it will be easier to start from scratch. At this point the ai image to model is good for reference but not neatness, yet.
Wouldn’t these be fun to model?
28 Exploring models made by others on Sketchfab. The first one has an interesting ‘locked’ perspective. The others are traversable.
Modeling this scene from one of my videos for practice.

Uploaded the screenshot to chatgpt and asked it to make a Texture atlas image. Could use some editing but was impressive on first try; (also called trim sheet)

27 So, one way to texture and save space is to tile all the textures for one image into one ‘contact’ sheet called a Texture Atlas. Then select parts of the same image with different prim faces (like the picture below). They have to be unwrapped before textures can be edited, cube projection seems to work well.

26.2 So there are also Mesh Nodes, they edit the mesh in amazing and fast ways. Will use as a tool and not an effect. i.e. when needed. Excited about learning, building and putting into the VR gallery, also love the unique homemade video tutorials, feels like a community. Building the playlist below.

26 Managed to learn mesh lattice. Perfect for deforming shapes smoothly and creating thins like hills and valleys. I was hoping they had simplified the process a bit and they did, you can now add a lattice to a shape without assign. saving steps. Hills and deformations are now easy. Still need to learn paths, animation and texture. Studying texturing or ‘nodes’ I think they are called. *Scale and other modifiers need to be Applied for true mesh (a hidden step).

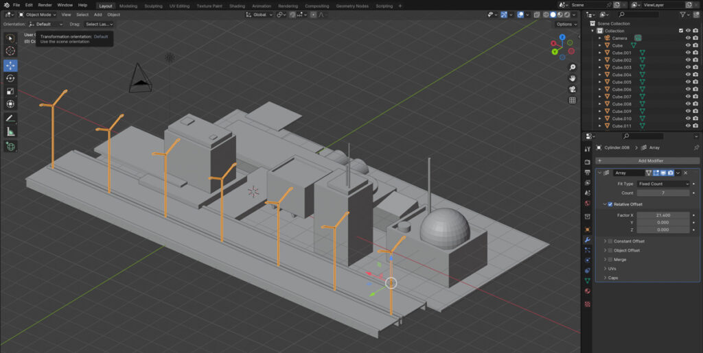
25 Arrays are awesome! that is all.

24 adding videos to this playlist as I learn;
23.2 I think if I texture each part then group then export it should ‘wrap’ for me.
Also, startred a new steam account to try to game again and realized in one that you have to wait for something to open. Which made me realize, my vr world has a day/night time so… I can make things happen at different times. Almost anything in open world games can be reproduced in os grid. (Grid updates coming soon)
23 Learning how to make and use paths better in blender. Have all the primitives and some of the modifiers down. Navigation and comfort are high (like I can feel as tho I am in the 3D space with a sense of what is around me and how to get around)
I am looking into animation a little but textures scare the hell out of me, it’s abstract to paint something thats not in the shape or form. another day.
22 Experimenting with Meshy text and image to 3D. The meshes come out good but very complex. Learning how to simplify them. some are over 500k with no reduction options. Changing scale is like vector, infinitely scaleable without size difference.
